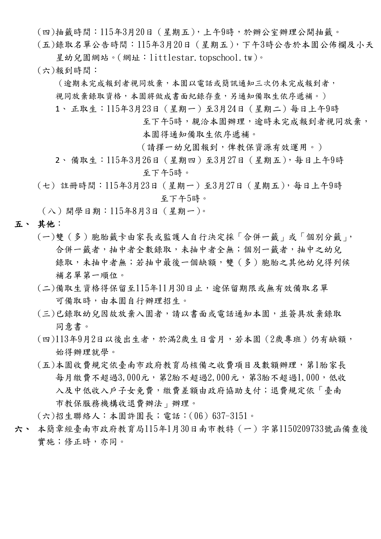
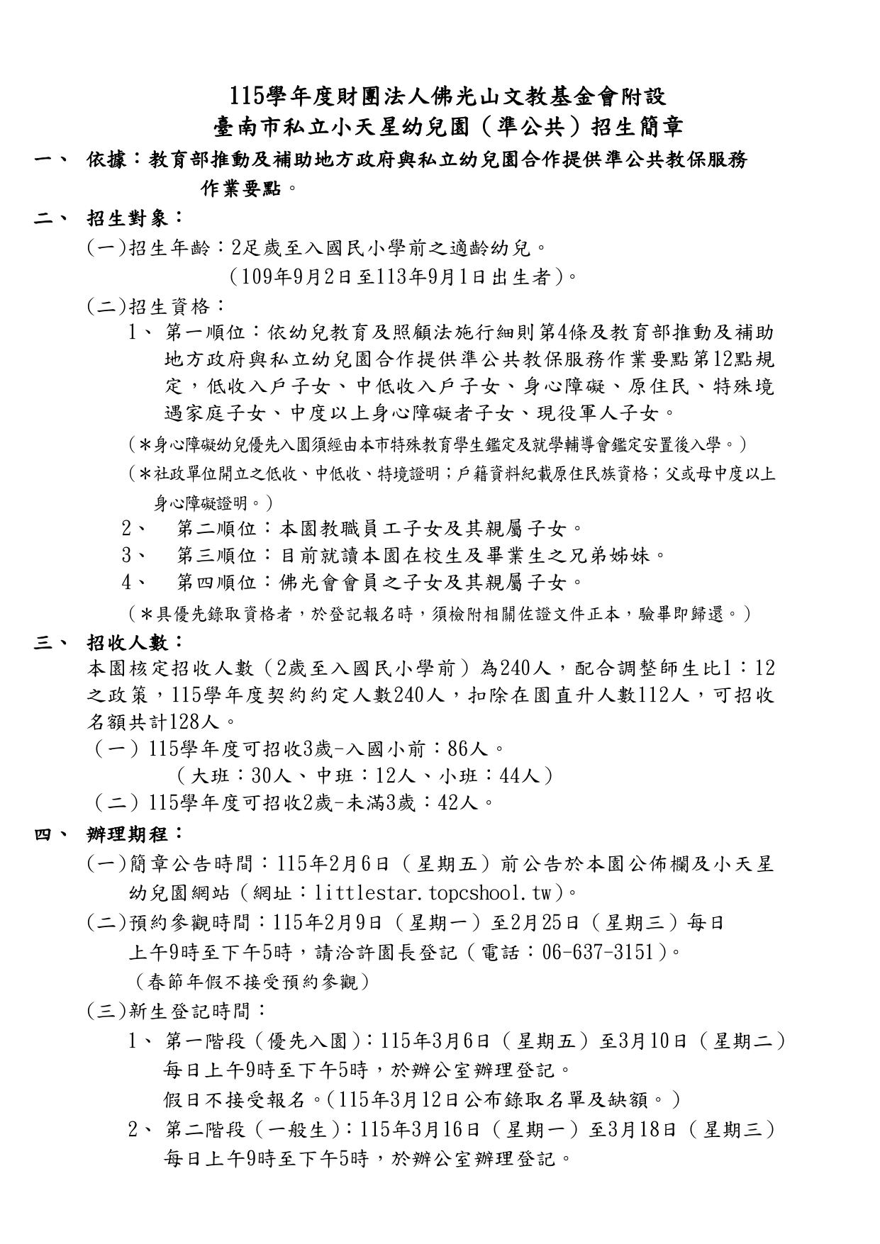
Toggle navigation
登入
園所介紹
創校理念
教學特色
師資陣容
環境設備
環繞影像
校園訊息
最新消息
校園花絮
校園相簿
班級相簿
活動影片
招生訊息
招生訊息
教育防災防疫資訊
安全星聞
腸病毒防治專區
登革熱防疫專區
COVID-19專區
消防防災館
防災虛擬體驗館
消防防災e點通
佛光山文教基金會
收退費標準
收退費標準
小天星地圖
最新消息
回列表
115學年度招生簡章
2026/02/06
回列表
×